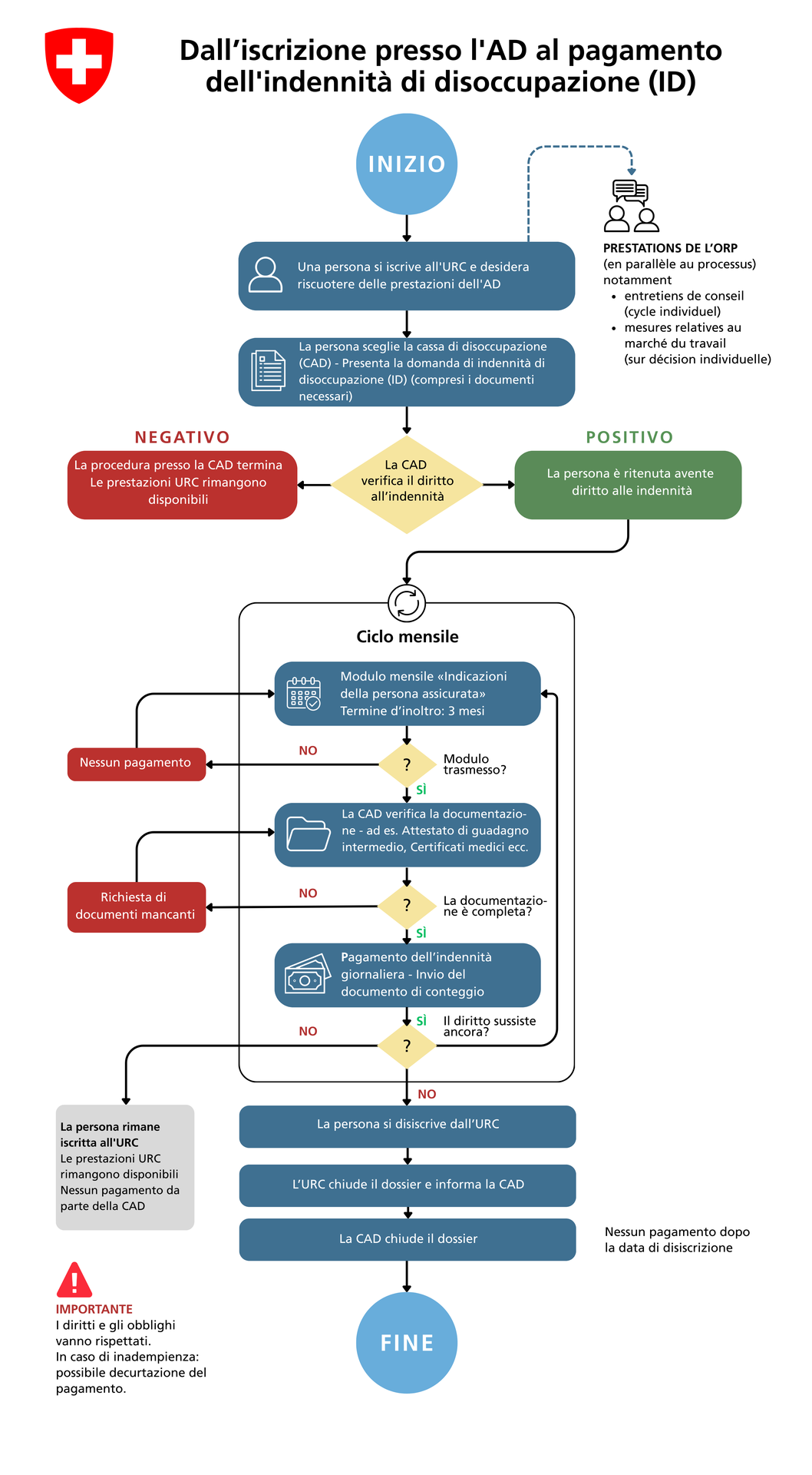
Entrata in funzione di SIPAD 2.0: informazioni per gli assicurati

A cavallo fra il 2025 e 2026 la Segreteria di Stato dell’economia SECO ha portato a termine, con l’introduzione dell’indennità di disoccupazione, l’ultima e più comprensiva fase di implementazione del nuovo sistema SIPAD 2.0 per l’elaborazione e il pagamento delle prestazioni dell’assicurazione contro la disoccupazione. I beneficiari delle prestazioni dell’assicurazione contro la disoccupazione sono stati informati in tempo utile a partire da ottobre 2025 sull’entrata in funzione di questo sistema in concomitanza con il passaggio al nuovo anno.

Dal 6 gennaio 2026 le casse di disoccupazione operano esclusivamente con il nuovo sistema di pagamento. SIPAD 2.0 costituisce la nuova piattaforma centrale per l’elaborazione e il pagamento delle prestazioni dell’assicurazione contro la disoccupazione. L’introduzione di questo sistema rappresenta un traguardo importante per la digitalizzazione e lo sviluppo duraturo dell’assicurazione contro la disoccupazione in Svizzera.

Maggiori informazioni sul progetto SIPADfuturo.

Comunicato stampa (06.02.2026):
La situazione sul mercato del lavoro nel mese di gennaio 2026

Comunicato stampa (30.01.2026):
Nuovo sistema di pagamento delle casse di disoccupazione: pagamenti garantiti nonostante i problemi tecnici

Comunicato stampa (20.01.2026):
Nuovo sistema di pagamento delle casse di disoccupazione: invito a utilizzare gli eService

Comunicato stampa (09.01.2026):
Il mercato del lavoro in Svizzera nel 2025: lieve aumento della disoccupazione nel corso dell’anno


Stato dei pagamenti delle indennità di disoccupazione il 21 maggio 2026 (solo pagamenti di maggio)
 

Importante: I valori relativi alle linee si basano su proiezioni. A tal fine è stato utilizzato l’importo versato nel mese corrispondente dell’anno precedente, al quale è stata aggiunta la variazione percentuale della disoccupazione rispetto allo stesso mese dell’anno precedente. 

Nelle proiezioni sono state prese in considerazione le seguenti variazioni dei tassi di disoccupazione:

  • aumento della disoccupazione del 13,0% da dicembre 2024 a dicembre 2025
  • aumento della disoccupazione del 12,2% da gennaio 2025 a gennaio 2026
  • aumento della disoccupazione dell’11,7% da febbraio 2025 a febbraio 2026
  • aumento della disoccupazione dell’11,5 % da marzo 2025 a marzo 2026
  • aumento della disoccupazione dell’11,5 % da aprile 2025 a aprile 2026
  • aumento della disoccupazione dell’9,8 % da maggio 2025 a maggio 2026

La linea verde rappresenta l’importo versato nell’anno precedente, compresa la variazione effettiva dei dati sulla disoccupazione rispetto allo stesso mese dell’anno precedente.

La linea arancione segue la linea verde, compreso il ritardo rispetto alla linea verde registrato dall'inizio dell'anno.

Stand der Auszahlungen am 21. Mai 2026 (nur Mai)_IT

 

Stato dei pagamenti delle indennità di disoccupazione il 21 maggio 2026 (incl. differenza aprile = valore teorico più elevato)
 

Stand der Auszahlungen am 21. Mai 2026 (ink. Diff. Vormonate)_IT
https://www.arbeit.swiss/content/secoalv/it/home/menue/institutionen-medien/projekte-massnahmen/einfuehrung_asal_3.html