Inbetriebnahme von ASAL 2.0: Informationen für Versicherte

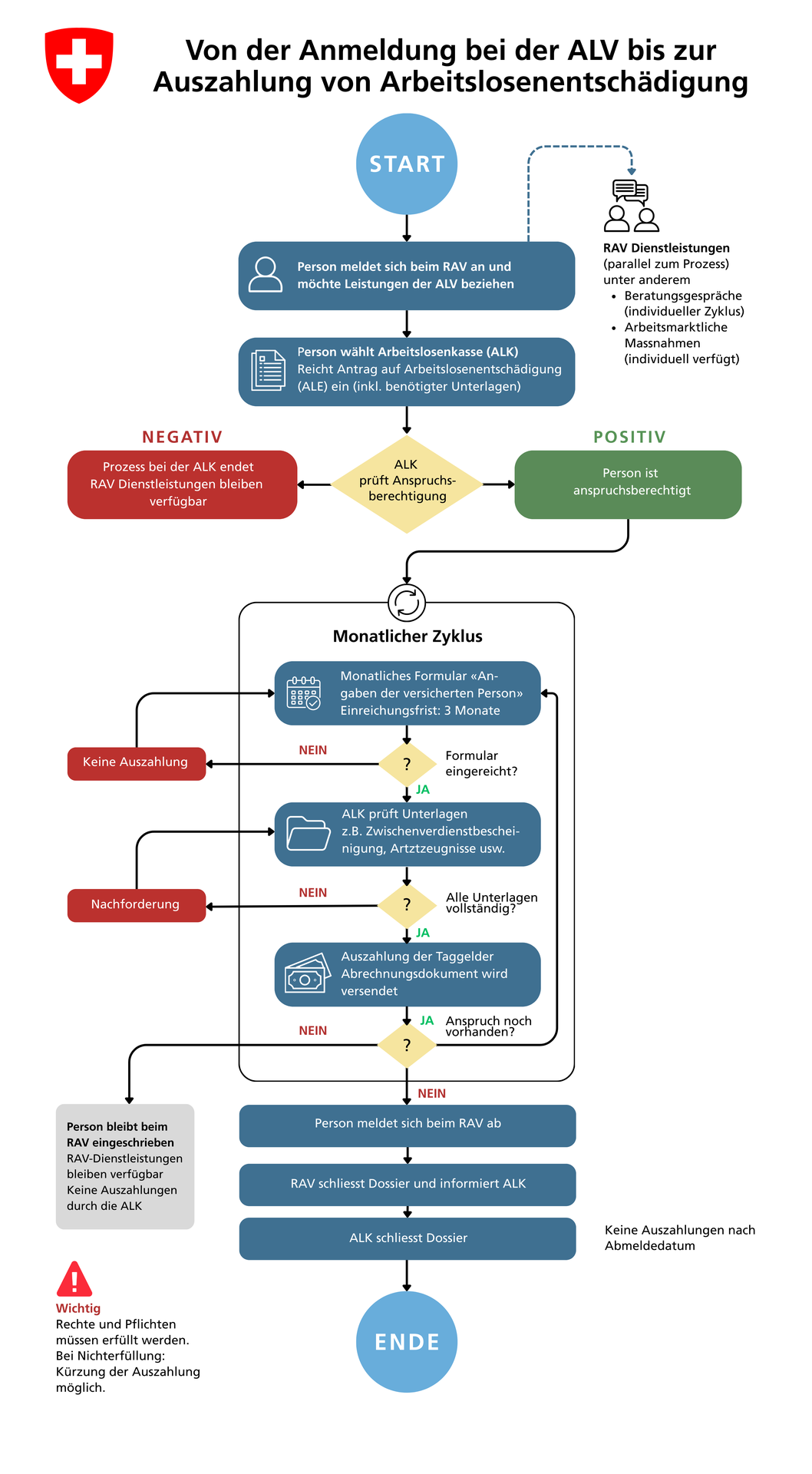
Über den Jahreswechsel 2025/2026 hat das Staatssekretariat für Wirtschaft SECO mit der Leistungsart Arbeitslosenentschädigung den letzten und umfangreichsten Einführungsschritt des neuen Systems ASAL 2.0 zur Abwicklung und Auszahlung von Leistungen der Arbeitslosenversicherung eingeführt. Die Bezügerinnen und Bezüger von Leistungen der Arbeitslosenversicherung wurden ab Oktober 2025 frühzeitig über die Inbetriebnahme dieses neuen Auszahlungssystems über den Jahreswechsel informiert.

Seit dem 6. Januar 2026 arbeiten die Arbeitslosenkassen ausschliesslich mit dem neuen Auszahlungssystem. ASAL 2.0 bildet die neue zentrale Plattform für die Abwicklung und Auszahlung von Leistungen der Arbeitslosenversicherung. Die Einführung dieses Systems ist ein wichtiger Meilenstein für die Digitalisierung und die nachhaltige Weiterentwicklung der Arbeitslosenversicherung in der Schweiz.

Mehr Informationen zum Projekt ASALfutur.

Medienmitteilung (06.02.2026):
Lage auf dem Arbeitsmarkt im Januar 2026

Medienmitteilung (30.01.2026):
Neues Auszahlungssystem der Arbeitslosenkassen: Auszahlungen trotz technischer Probleme sichergestellt

Medienmitteilung (20.01.2026):
Neues Auszahlungssystem der Arbeitslosenkassen: Aufruf zur Nutzung der eServices

Medienmitteilung (09.01.2026):
Schweizer Arbeitsmarkt 2025: Leichter Anstieg der Arbeitslosigkeit im Jahresverlauf


Stand der Auszahlungen der Arbeitslosenentschädigungen am 21. Mai 2026 (nur Mai-Auszahlungen)
 

Wichtiger Hinweis:

Die Werte für die Linien beruhen auf Hochrechnungen. Dabei wurde die getätigte Auszahlungssumme aus dem Vorjahresmonat verwendet und um die prozentuale Veränderung der Arbeitslosigkeit im Vergleich zum Vorjahresmonat erweitert. 

Folgende Veränderungen der Arbeitslosenquoten wurden bei den Hochrechnungen berücksichtigt:

  • Erhöhung Arbeitslosigkeit von Dezember 2024 zu Dezember 2025 um + 13.0%
  • Erhöhung Arbeitslosigkeit von Januar 2025 zu Januar 2026 um + 12.2%
  • Erhöhung Arbeitslosigkeit von Februar 2025 zu Februar 2026 um + 11.7%
  • Erhöhung Arbeitslosigkeit von März 2025 zu März 2026 um + 11.5%
  • Erhöhung Arbeitslosigkeit von April 2025 zu April 2026 um + 11.5%
  • Erhöhung Arbeitslosigkeit von Mai 2025 zu Mai 2026 um + 9.8%

Die grüne Linie stellt den ausbezahlten Betrag aus dem Vorjahr inklusive die effektive Veränderung der Arbeitslosenzahlen im Vergleich zum Vorjahresmonat dar.

Die orange Linie stellt die grüne Linie inklusive den Rückstand auf die grüne Linie seit Jahresbeginn dar.

Stand der Auszahlungen am 21. Mai 2026 (nur Mai)_DE

 

Stand der Auszahlungen der Arbeitslosenentschädigungen am 21. Mai 2026 (inkl. Differenz April= höherer Sollwert)

 

Stand der Auszahlungen am 21. Mai 2026 (ink. Diff. Vormonate)_DE
https://www.arbeit.swiss/content/secoalv/de/home/menue/institutionen-medien/projekte-massnahmen/einfuehrung_asal_3.html